




























敦煌藏經洞發現者~王圓籙道士的功過
~2025年敦煌見聞錄之二
~2025.9.30陳宗嶽寫於台北
此趟敦煌莫高窟之行,我也對王圓籙與張大千的歷史功過進行了一番探究。
王圓籙道士(約1849-1931年),是敦煌莫高窟近代歷史上一個極具爭議的人物,他既被視為「守護者」,也常被批評為「破壞者」。
王圓籙道士是湖北麻城人,大約出生在1850年,小的時候曾讀過幾年書,後因家鄉災荒而外出逃難。1875年以後他在甘肅西部的肅州(今酒泉)當兵,退伍復員後就地出家當了道士。後來,他離開師傅向西雲遊,大約在1892年前後來到敦煌,慨然嘆曰:「西方極樂世界,其在斯乎!」 他從此就在這裡住了下來。當時他已近不惑之年,看到神聖佛窟無人管護,一片殘破,受到嚴重的自然和人為破壞,一種強烈的使命感,使他自覺自願的擔當起了「守護神」的重任。他四處奔波,苦口勸募,省吃儉用,集攢錢財,用於清理洞窟中的積沙,僅第16窟淤沙的清理就花費了近兩年的時間。
1900年6月22日這天,他的徒弟楊果清在打掃第16號洞窟時,累了坐下來抽煙,在朝著牆壁上磕旱煙桿的煙鍋時候,發現竟然有回音,他認為裡面可能有密室,就告訴了王圓籙,兩人想像密室裡會有一些值錢的寶物。當晚,兩人打著燈,用工具砸開石壁,發現了一個長寬2.6米、高3米的密室。另一個版本~張大千和謝稚柳記載:楊果清在16窟通道內找了個清涼的地方伏案抄經,抄到疲憊或空閒時,就用芨芨草杆點火吸旱煙,為圖方便,他總是把燃燒剩下的草桿插入牆縫。這天,他把草桿插入牆縫,誰知越插越深,用手一敲,牆壁竟發出了空聲。楊果清立刻告知王圓籙,並在眾人的合力之下,推倒土牆,發現了已封存上千年的藏經洞。洞窟裡面並沒有金銀財寶,只有5萬多件從4世紀到11世紀(即十六國到北宋)的歷代文書和紙畫、絹畫、刺繡等文物,這就是後來震驚世界的「藏經洞」。只是當時王圓籙並不知道這些文物的價值。
王圓籙先是將這些文物封存,之後親自向敦煌縣令嚴澤、知縣汪宗翰、安肅道道台兼兵備使廷棟、甘肅學政的金石學家葉昌熾等四個層級的行政長官反映,並請求協助。但是長官所給予的回覆卻是輕視、漠視與忽視。王圓籙後來將部分古書上的紙撕下來,燒成灰燼說是藥,賣給附近村民服用。這在當年實屬正常行為,因為那時的人們完全沒有任何保護珍貴文物的意識。
這批敦煌文物後世如此記載:出土文書多為寫本,少量為刻本,漢文書寫的約佔六分之五,其它則為古代藏文、梵文、齊盧文、粟特文、和闐文、回鶻文、龜茲文等。文書內容主要是佛經,此外還有道經、儒家經典、小說、詩賦、史籍、地籍、帳冊、歷本、契據、信札、狀牒等,其中不少是孤本和絕本。這些對研究中國和中亞地區的歷史,都具有重要的史料和科學價值,並由此形成了一門以研究藏經洞文書和敦煌石窟藝術為主的學科~敦煌學。
壹、敦煌莫高窟文物的流散
「藏經洞」發現後數年,西方的探險家無意中發現了這些流傳在外的古卷,認為極有價值,因而開始如下所述的趕赴新疆探究。
一、1905年10月,俄國人奧勃魯切夫在黑水城遺址挖掘之後,趕至莫高窟,以五十根硬脂蠟燭為誘餌,換得藏經洞寫本兩大捆。這是藏經洞文書流失於外國人的開始。
二、1907年3月,英國考古學家、加爾各答大學校長馬爾克·奧萊爾·斯坦因(Marc Aurel Stein),原為匈牙利人,1862年生於布達佩斯的一個猶太人家庭,後加入英國籍,曾四次來我國西北考察。1907年,第二次中亞考察時,來到甘肅河西,以不正當手段非法從王圓籙道士手中騙取大量敦煌藏經洞文物,成為劫掠敦煌文物的始作俑者。斯坦因自進入中國之後,即聘請了一名來自葉爾羌的湖南人蔣孝琬做助手兼師爺,蔣孝琬買通了地方官,在滿清士兵保護下找到了王圓籙,要求購買這些文物。
一來斯坦因打著官方的旗號,王圓籙一個道士哪裡得罪得起;二來王圓籙根本不知道這些文物的價值。於是,他收下40個馬蹄銀錠,約二百兩,任由斯坦因挑選。
斯坦因雖然不太認識漢字,卻知道這是古老的文物,非常珍貴。斯坦因從其中挑選了七千多份古寫本、刻本卷子,共200捆;六千多號殘片散頁,以及一些佛絹畫、佛幡等,總計文書24箱和絹畫絲織物5大箱 共29箱。也有稱這批文物包括:1050個裝漢文經卷的包裹,每一個包裹平均有12本經卷;80個裝藏文經卷的包裹,以及用梵文、于闐文、粟特文、回鶻文等各種文字作成的絹畫、絲織品、文書等。這批斯坦因劫掠的大量敦煌文物曾暫存在安西縣政府達數月之久,當時竟然無人過問。1914年,斯坦因再次來到敦煌,又從王圓籙道士處獲得寫本570餘卷。這就是大英博物館現在所擁有的敦煌相關藏品約1.37萬件,是世界上收藏敦煌文物最多的地方。
王圓籙道士對這筆交易很滿意,畢竟能一下子入手200兩銀子,這種「好運」不是什麼時候都能碰上的。斯坦因對這筆交易也很滿意,雖然身上的錢財幾乎散盡,但在這位探險家、考古學家的眼裡,他以200兩銀子換來的東西,在未來任何一個時期都將是無價之寶。對蔣孝琬師爺的大力協助,斯坦因非常感激,並以兩支金錶相贈。對於王圓籙道士,斯坦因在《西域考古圖記》中說:「王圓籙將全部的心智都投入到這個已經傾頹的廟宇的修復工程中,力圖使它恢復他心目中這個大殿的輝煌,他將全部募捐所得全都用在了修繕廟宇之上,個人從未花費過這裡面的一分一銀。」 可見斯坦因還是佩服王圓籙道士的操守。
三、英國探險家斯坦因的發現震驚了歐洲,1908年法國漢學家伯希和 (Paul Pelliot 1878-1945年) 趕來新疆敦煌,伯希和不僅通曉漢語,而且對漢學也有深入的研究,在20世紀早期的國際漢學界,伯希和還是領軍人物。伯希和借著會說漢語的優勢,幾乎沒遇到王道士什麼抵抗就輕鬆地獲准進入藏經洞——王道士的私人領地——進行經卷的閱讀和選取。憑藉著高深的學術功底,伯希和雖然來得晚,但所選經卷的價值件件不輸斯坦因,可以說是將藏經洞遺物「翻了個遍」。其以白銀500兩換得6000餘卷漢文寫本和不少古藏文寫本、200多幅紙絹畫、20餘件木雕及大批絹幡和絲織品。由於伯希和通曉漢文,他獲取了藏經洞中學術價值最高的經卷寫本和絹本、紙本繪畫,共6000多件敦煌文物,最終送入法國國家圖書館。
四、1909年,已將大部分所購敦煌經卷運回國的伯希和,前往北京購書,不想京城一片「敦煌得寶之風聲藉藉傳播」。通過伯希和隨身攜帶的《沙州圖經》殘卷,中國「懂行的人」才第一次知道,原來敦煌出了這麼多寶貝!
原來法國漢學家伯希和將一部分書籍帶到北京,向擅長古文物的羅振玉、蔣斧、王仁俊、曹元忠、董康等人請教之時,這些人才大驚失色,認為這是難得的珍貴文物。羅振玉等人和滿清高層關係親密,紛紛要求立即保護文物。令人痛心的是~當斯坦因把精美的敦煌文物傳曉於全世界時,清朝官員這才懂得了其重要價值。但是他們考慮的不是如何保護,而是千方百計地竊為己有。因此,偷竊一度成風,敦煌文物流失嚴重,敦煌藏經洞被發現後再歷浩劫。
此時直隸總督、北洋大臣端方「聞之扼腕」,當即向伯希和表示願意購回一部分,遭伯希和拒絕。端方只得懇請伯希和「他日以精印本寄與」,並說:「此中國考據學上一生死問題也!」在端方,以及學者羅振玉等人的呼籲下,清政府開始搶救殘餘的敦煌經卷。可惜「聞之扼腕」的端方英男早逝。
五、1910年,清政府下令,出錢將所餘敦煌經卷悉數購買,運到北京收藏。學部特批資金6000兩。按照這樣的設想,王道士鐵定要發財了,剩餘的敦煌經卷也可以得到妥善的保存。然而這終究只能是個理想情況,6000兩銀子到了敦煌,大部分被拿去修孔廟和城牆,到王道士手上的居然只有區區300兩「香火費」,王道士感到被羞辱。心有不甘的王道士,把相當一部分「書法嚴整」的經卷偷偷藏了起來,餘下那些他不喜歡的,則上交給清政府。
當時滿清政府在敦煌清點的數字只有9000多卷,同餘下二、三萬件有很大差距。之後的事實證明,王圓籙隱藏了近千卷,也就是說中間的差額,應該都是被各級官員設法私吞了。這些剩餘的敦煌文物裝滿了6輛大車運往北京保存,可惜、可悲的是,在運送途中又被沿途官僚層層抽水,幾乎每到一處都要少一部分,「雁過拔毛」,運抵北京移交京師圖書館時只剩下18箱,僅8000多件,其中比較珍貴的1000多卷不翼而飛,一般認為這是沿途官員的監守自盜,尤其是負責押運的甘肅布政使何彥升私下偷走的。有另一種說法:敦煌起運時清點為6004卷,負責押送的官員把剩下的經卷一撕為二,到1910年入藏京師圖書館時,已變成了8697卷。這些到京的敦煌文物不足出土時的八分之一,且大多已成殘頁斷篇,零零散散,殘破不堪。多年之後,當中國學者看到法國漢學家伯希和整理的敦煌經卷時,也不得不慚愧感嘆:留存文物遭劫更甚,反不如法國保管之善。
陳垣編寫《敦煌劫餘錄》,陳寅恪作序,慨然道:「敦煌者,吾國學術之傷心史也!」對此,王圓籙道士心裡自然無感,他只對經卷上的書法有感覺。而那些被他留下的經卷,後來又陸續賣給了俄國人、日本人。就這樣,在後來的商業流轉中,敦煌經卷散佚到多個文化大國的博物館,偏偏中國自留的那些,是最殘破與令人可憐的一部分。
六、1912年,日本大谷探險隊吉川小一郎用白銀350兩,從王圓籙處騙買寫經四百餘卷,帶走莫高窟塑像兩尊。
七、1914年,俄國奧登堡考察團在莫高窟停駐五個多月,測繪大部分洞窟的平剖面圖,臨摹繪畫數百張,拍攝照片約三千張,還剝離竊取了第263等窟的十餘幅壁畫和十餘尊塑像,帶走莫高窟南北區清理發掘出的各類文物一萬餘件,加上在敦煌當地收購的大批文物和各類繪畫、經卷文書二百餘件,裝滿了幾大車。
八、1921-1922年,在蘇俄國內戰爭中失敗的469名白匪軍逃竄至莫高窟,在壁畫上任意塗抹、刻畫,並在洞窟內燒炕做飯,致使大批壁畫被火燎煙燻,導致壁畫毀壞嚴重,也無人去管。
九、1923年,華爾納和賓夕法尼亞博物館的霍勒斯·傑恩,組成了第一支到中國西北的美國遠征隊~「哈佛大學考古調查團」。調查團於1924年1月,到達敦煌莫高窟,以700兩銀子賄賂王圓篆同意他剝走一些壁畫,其中包括:粘剝12幅壁畫,帶走第328窟的一尊唐代菩薩彩塑和第257窟的一尊北魏彩塑,以及敦煌唐人寫本《妙法蓮花經》。但是,根據敦煌文物研究所所長常書鴻的調查,被美國人從千佛洞用膠布粘去和毀損的初、盛唐石窟壁畫有26幅,共計32006平方米。因為使用化學膠水,肇致破壞不可逆轉,未能粘走的壁畫也徹底毀了,不僅其用心可誅,更令人痛心。1925年,華爾納又一次組織考察隊至敦煌,因敦煌民眾的反對和官方阻止,大規模盜剝壁畫的陰謀才告破滅。
十、在1931年王圓籙去世前,其仍然向日本人、俄國人賣過幾百件經文,以換取報酬。直到1943年,國民政府將莫高窟收歸國有,設立敦煌藝術研究所,由常書鴻任所長,對敦煌諸石窟進行系統性的保護、修復和研究工作。
貳、王圓籙的功過
一、王圓籙道士生平簡介
王圓籙原籍甘肅安西(今酒泉瓜州),早年為貧苦農民,後出家為道士,入駐莫高窟附近的小廟,成為當地俗稱的「守窟道人」。清末時莫高窟荒廢,洞窟多被盜掘、破壞或荒煙蔓草。王圓籙因修道棲身,逐漸承擔起照管石窟的責任。
1900年,他在整理第16窟旁的小窟(後編為17窟)時,偶然打開封牆,發現了大量自唐宋以來的文件書畫,據統計,留存至今的寫本經卷、文書、織繡、繪畫、畫著佛像的絹幡、印花織物、拓本、寫本和印本的圖書絲織物、儒家經典、地理志、通俗詩詞歌曲、契約、信札、帳單、銅像等物,約在5萬件左右,這就是著名的「敦煌藏經洞」。
二、在保存上的功勞
1、避免文物流失於當地破壞
在發現藏經洞後,王圓籙最初是出於敬畏佛經與珍惜的心理,重新封閉洞口,並未立即將文物流散。他獨力看守多年,防止當地百姓取去作燃料或棄置。
2、開啟世人對莫高窟的重視
藉由他這一發現,敦煌文獻才進入國際視野,成為研究中古中國、絲綢之路、佛教史的重要材料。也因為他的存在,莫高窟重新被中央政府與學者關注。
三、在破壞上的過失
1、文物流出海外
王圓籙因貧困且無文化,不明白文物價值,在西方探險家(如1907年斯坦因、1908年伯希和)以及其他商人的利誘下,將大批文物以極低代價出讓。結果數萬件敦煌文獻與藝術品散佚海外,如今主要收藏於倫敦大英圖書館、巴黎國家圖書館、聖彼得堡、東京等地。
2、未能妥善保存
王圓籙在處理經卷時,常用當地的方式堆放、曝曬,無專業維護,造成一定損傷。其在出讓過程中也有撕散、裁切,導致不少資料不完整。
四、歷史評價的兩難
1、正面觀點:若無王圓籙,藏經洞可能會被當地人燒毀、丟棄,甚至在動盪年代全數失散。他是「無心的守護者」,畢竟能在困境中保存四、五年,已屬難得。
2、負面觀點:他缺乏保護意識與知識,導致國寶大量流失海外。在民族主義視角下,他常被批評為「賣寶道士」。
3、中性看法:他在清末地方荒亂、國家無力干預的環境下,一位貧困道士絕對難以單獨承擔文化保護的重責。他的功過,其實折射出當時中國社會對文物保護的無知與困境。
五、總結
王圓籙不是專業的考古學者,而是一位偶然與歷史相遇的守窟道人,其功在守護並揭示了敦煌藏經洞,使世界得見一千年前的文化寶藏。其過在因貧困與無知,讓大批文物流失海外,成為「國寶浩劫」。所以他既是「敦煌文獻的第一發現者」,也是「敦煌文物流散的關鍵人物」。
有人幽默的說:換個角度來看,如果不是王道士將這近五萬件的精品賣給東、西方的洋鬼子,說不定早就被毀掉或者被當做藥引子吃掉了,今天誰也看不到了。
我個人綜觀其生平,認為:他有大功且無過,因為他發現寶藏之後,曾經親自向敦煌縣令嚴澤、知縣汪宗翰、安肅道道台兼兵備使廷棟、甘肅學政的金石學家葉昌熾等四個層級的行政長官反映,並請求協助,但是長官的回覆卻是輕視、漠視與忽視。
由於未得到清政府重視,此後在1907年至1914年間,英國探險家斯坦因、法國漢學家伯希和、日本大谷探險隊的橘瑞超與吉川小一郎、俄國探險家奧登堡等人先後從王圓籙處詐騙與購得大量藏經洞文物,這些流失的7/8敦煌寶藏,實屬國家多難、民智未開的社會共業,難以獨責這樣一位獨力守窟的小道士。畢竟當時整個社會幾乎都將這批敦煌文物當成「天上掉下來的禮物」,而後交相爭利。何能單獨指摘最後藏賣一千餘份文物的發現者王圓籙,尤其「無主之物的發現者應該占權利的大頭」。畢竟在當時能將這批敦煌文物當成是「國家文物應該妥善保存」的,還是極少數智者,所以就別苛責王圓籙,尤其他晚年為了應付那些想從他身上分一杯羹,向他索討一些金錢的村民,而不得不裝瘋賣傻度日,悲苦哉。
對於東、西方探險家這樣具有高深學識以及雄厚財力的掠奪者,以這樣具有優勢社經地位的強者,去欺騙一位沒讀過書、見識不足、且毫無社會資源的守窟道士,是十足的以強凌弱,這些東、西方的探險家都應該被釘在「恥辱的十字架」上。那些被掠奪去的敦煌文物,其身上不僅絲毫沒有勝利與榮耀的光輝可言,反而是詐騙的贓物,是那些曾經被他們搶奪、欺騙過程的最真實見證。
参、敦煌文獻的流散分布
一、敦煌文獻流散分布表
國家 / 地區 主要機構 / 收藏地 數量(約) 特色與情況
1、英國 大英圖書館(原大英博物館) 約 13,000 號(卷、冊、殘片,實際件數約 25,000 件) 1907 年斯坦因購得,現為「斯坦因收藏」(Stein Collection)。內容涵蓋經卷、契約、文書、繪畫。著名的《金剛經》世界最古印刷品之一就在此。
2、法國 法國國家圖書館(BNF) 約 6,000 號(件數近 20,000 件) 1908 年伯希和(Paul Pelliot)所得,帶回巴黎。伯希和精於中文,精挑細選,留下大量重要典籍與文書。
3、俄羅斯 聖彼得堡東方文獻研究所(原列寧格勒亞洲文獻研究所) 約 5,000 號 俄國人奧登堡(Oldenburg)1909 年後多次考察所得。主要是文獻與部分壁畫殘片。
4、日本 東京國立博物館、京都國立博物館、東洋文庫 等 約 10,000 件 20 世紀初日本多批次收購或獲贈,部分為繪畫、寫經及拓片。收藏零散於多個機構。
5、中國 北京國家圖書館、敦煌研究院、上海圖書館、甘肅省博物館 等 約 8,000 件 王圓祿出售或贈予地方官員、學者的一部分留存國內。北京國圖藏有《敦煌遺書》約 16,000 號。敦煌研究院保存部分壁畫殘片與文物。
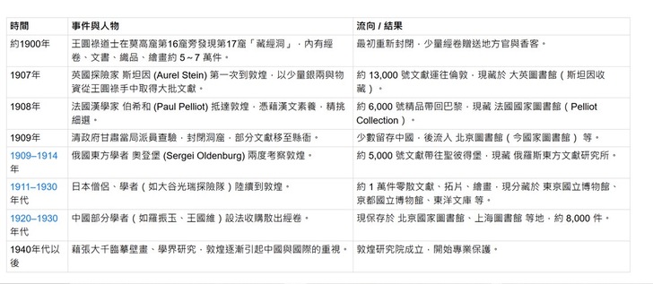
二、敦煌藏經洞文獻流散路徑時間線
時間/事件與人物 流向 / 結果
1、約1900年 王圓祿道士在莫高窟第16窟旁發現第17窟「藏經洞」,內有經卷、文書、織品、繪畫約 5~7 萬件。 最初重新封閉,少量經卷贈送地方官與香客。
2、1907年 英國探險家 斯坦因 (Aurel Stein) 第一次到敦煌,以少量銀兩與物資從王圓祿手中取得大批文獻。 約 13,000 號文獻運往倫敦,現藏於 大英圖書館(斯坦因收藏)。
3、1908年 法國漢學家 伯希和 (Paul Pelliot) 抵達敦煌,憑藉漢文素養,精挑細選。 約 6,000 號精品帶回巴黎,現藏 法國國家圖書館(Pelliot Collection)。
4、1909年 清政府甘肅當局派員查驗,封閉洞窟,部分文獻移至縣衙。 少數留存中國,後流入 北京圖書館(今國家圖書館) 等。
5、1909–1914年 俄國東方學者 奧登堡 (Sergei Oldenburg) 兩度考察敦煌。 約 5,000 號文獻帶往聖彼得堡,現藏 俄羅斯東方文獻研究所。
6、1911–1930年代 日本僧侶、學者(如大谷光瑞探險隊)陸續到敦煌。 約 1 萬件零散文獻、拓片、繪畫,現分藏於 東京國立博物館、京都國立博物館、東洋文庫 等。
7、1920–1930年代 中國部分學者(如羅振玉、王國維)設法收購散出經卷。 現保存於 北京國家圖書館、上海圖書館 等地,約 8,000 件。
8、1940年代以後 藉張大千臨摹壁畫、學界研究,敦煌逐漸引起中國與國際的重視。 敦煌研究院成立,開始專業保護。
三、敦煌藏經洞文獻流散順序
1、首批流出:1907 斯坦因 → 1908 伯希和,是最大宗與最重要的流失。
2、隨後補流:1909 奧登堡、1910s 日本學者,文獻繼續外流。
3、有限留存:部分在清政府干預與近代學者收購後,保存在北京、上海、敦煌等地。
結果:今日敦煌藏經洞文獻主要散藏於英、法、俄、日、中 五方,其中英法規模最大。
四、敦煌藏經洞文獻流散數量
1、最大宗:英國、法國兩國收藏規模最大。
2、最完整選品:法國因伯希和精心挑選,保存了很多高價值文獻。
3、多樣分布:俄羅斯、日本有中等規模的收藏。
4、國內殘存:中國雖留存部分,但總體上數量與完整度都遠少於流失海外的部分。
臉書;
https://www.facebook.com/share/p/17RXYJs7mp/?mibextid=wwXIfr
https://www.facebook.com/share/v/15tHnBYKKg/?mibextid=wwXIfr
抖音:
https://vt.tiktok.com/ZSDwnYh5X/
YouTube :








