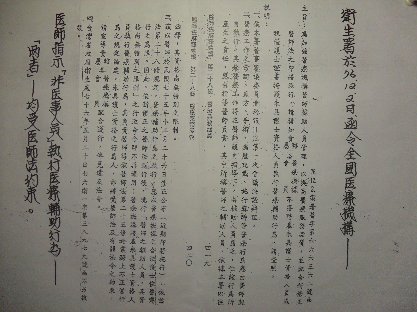
監察院抓到國民黨司法官員集體違法提出糾正文
https://www.cy.gov.tw/News_Content.aspx?n=124&sms=8912&s=3723
監察院抓到國民黨司法官員集體違法提出糾正文民進黨陳水扁的法務部長陳定南沒有提出任何駁回糾正事項理由就枉法駁回周鳳山ˇ國賠聲請。 陳定南拒絕【國賠】
https://www.cy.gov.tw/News_Content.aspx?n=124&sms=8912&s=3723
檢察官、長、法務部長擅自執行違法特赦作為▃▃請蔡英文總統親口說:罪證確鑿的「張博雅偽造文書」,檢察官是可以「違背法令予不起訴」!
https://photos.google.com/share/AF1QipPAN72l61AHWi4vARotZPZTaLyzJbH37__Uu5EgvSPRuergwOcqllbRnfPi0UX6-Q?key=Y1N4R3dFUF9RNzl2aXdwY0FubWRpWUJsWGdDUTdnnDBJs23346
https://photos.google.com/share/AF1QipPAN72l61AHWi4vARotZPZTaLyzJbH37__Uu5EgvSPRuergwOcqllbRnfPi0UX6-Q?
key=Y1N4R3dFUF9RNzl2aXdwY0FubWRpWUJsWGdDUTdn
官員有權無責台灣社會特權天下▃▃貧苦百姓▃▃只有任特權予取予求的宰割了▃▃民進黨政權的法院▃▃是台灣同胞的絕命之處
https://photos.google.com/share/AF1QipP_wP3CcWvufADKTZ3pr5cp9xHeN4YHjvu5iynnibPGRGh9mnqq9ZBOQetrO0AILg?key=TDBnQjJxNnBLSXoxVWZCWTlvaWpRSFV3SE5qUGVB
蔡政府也就是,當國家決定 冤死你'、整你可以整到你叫一一 九急救救命直到沒有命為止。▅▅要看你有沒有足夠硬的命
如若不然閣下必須具備足夠硬硬的命閣下如果不合格就自生自滅因為已經沒有國家、政府公權力了
『罪證確鑿』的犯罪行為▃▃蔡英文說不歸總統管
『罪證確鑿』的犯罪行為▃▃行政院長林全,卻是
截至2019年都不回覆〕
〔20180131特註: (民國106.4.6日在下的聲請書)
民國106.4.12日蔡英文政府華總『罪證確鑿』的犯罪行為▃▃前行政院長林全前行政院長賴清德、現任行政院長蘇張昌一直
都沒有依法行政失職。 公三字第10600043010號
前行政院長賴清德、現任行政院長蘇貞昌一直
都沒有依法行政失職。
迫使受冤的周鳳山長達四年的長期失眠 引起【積勞成疾】▃▃醫師口頭提示【司法案】平和落幕是停止吃安眠藥睡覺是僅有的可能這種事是需要時間的,不是立刻就會好的。
李登輝總統說:官員怠忽職守,致民於死;不只要記過;還必須判刑入監
李登輝總統說:官員怠忽職守,致民於死;不只要記過;還必須判刑入監
民國106.4.6日在下的聲請書)
『罪證確鑿』的犯罪行為▃▃蔡英文說不歸總統管
『罪證確鑿』的犯罪行為▃▃行政院長林全,卻是
截至2019年都不回覆〕
〔20180131特註: (民國106.4.6日在下的聲請書)
民國106.4.12日蔡英文政府華總『罪證確鑿』的犯罪行為▃▃前行政院長林全前行政院長賴清德、現任行政院長蘇張昌一直
都沒有依法行政失職。 公三字第10600043010號
前行政院長賴清德、現任行政院長蘇貞昌一直
都沒有依法行政失職。
迫使受冤的周鳳山長達四年的長期失眠 引起【積勞成疾】▃▃醫師口頭提示【司法案】平和落幕是停止吃安眠藥睡覺是僅有的可能這種事是需要時間的,不是立刻就會好的。
李登輝總統說:官員怠忽職守,致民於死;不只要記過;還必須判刑入監
李登輝總統說:官員怠忽職守,致民於死;不只要記過;還必須判刑入監
『罪證確鑿』的犯罪行為▃▃蔡英文說不歸總統管
『罪證確鑿』的犯罪行為▃▃行政院長林全,卻是
截至2019年都不回覆〕
〔20180131特註: (民國106.4.6日在下的聲請書)
民國106.4.12日蔡英文政府華總『罪證確鑿』的犯罪行為▃▃前行政院長林全前行政院長賴清德、現任行政院長蘇張昌一直
都沒有依法行政失職。 公三字第10600043010號
前行政院長賴清德、現任行政院長蘇貞昌一直
都沒有依法行政失職。
迫使受冤的周鳳山長達四年的長期失眠 引起【積勞成疾】▃▃醫師口頭提示【司法案】平和落幕是停止吃安眠藥睡覺是僅有的可能這種事是需要時間的,不是立刻就會好的。
李登輝總統說:官員怠忽職守,致民於死;不只要記過;還必須判刑入監
李登輝總統說:官員怠忽職守,致民於死;不只要記過;還必須判刑入監
『罪證確鑿』的犯罪行為▃▃蔡英文說不歸總統管
『罪證確鑿』的犯罪行為▃▃行政院長林全,卻是
截至2019年都不回覆〕
〔20180131特註: (民國106.4.6日在下的聲請書)
民國106.4.12日蔡英文政府華總『罪證確鑿』的犯罪行為▃▃前行政院長林全前行政院長賴清德、現任行政院長蘇張昌一直
都沒有依法行政失職。 公三字第10600043010號
前行政院長賴清德、現任行政院長蘇貞昌一直
都沒有依法行政失職。
迫使受冤的周鳳山長達四年的長期失眠 引起【積勞成疾】▃▃醫師口頭提示【司法案】平和落幕是停止吃安眠藥睡覺是僅有的可能這種事是需要時間的,不是立刻就會好的。
李登輝總統說:官員怠忽職守,致民於死;不只要記過;還必須判刑入監
李登輝總統說:官員怠忽職守,致民於死;不只要記過;還必須判刑入監
陳水扁政府法務部長陳定南拒絕【國賠】
民國106.4.6日在下的聲請書)
『罪證確鑿』的犯罪行為▃▃蔡英文說不歸總統管
『罪證確鑿』的犯罪行為▃▃行政院長林全,卻是
截至2019年都不回覆〕
〔20180131特註: (民國106.4.6日在下的聲請書)
民國106.4.12日蔡英文政府華總『罪證確鑿』的犯罪行為▃▃前行政院長林全前行政院長賴清德、現任行政院長蘇張昌一直
都沒有依法行政失職。 公三字第10600043010號
前行政院長賴清德、現任行政院長蘇貞昌一直
都沒有依法行政失職。
迫使受冤的周鳳山長達四年的長期失眠 引起【積勞成疾】▃▃醫師口頭提示【司法案】平和落幕是停止吃安眠藥睡覺是僅有的可能這種事是需要時間的,不是立刻就會好的。
李登輝總統說:官員怠忽職守,致民於死;不只要記過;還必須判刑入監
李登輝總統說:官員怠忽職守,致民於死;不只要記過;還必須判刑入監
官員有權無責台灣社會特權天下▃▃貧苦百姓▃▃只有任特權予取予求的宰割了▃▃民進黨政權的法院▃▃是台灣同胞的絕命之處
https://photos.google.com/share/AF1QipP_wP3CcWvufADKTZ3pr5cp9xHeN4YHjvu5iynnibPGRGh9mnqq9ZBOQetrO0AILg?key=TDBnQjJxNnBLSXoxVWZCWTlvaWpRSFV3SE5qUGVB
民進黨陳水扁的法務部長陳定南沒有提出任何駁回糾正事項理由就枉法駁回周鳳山ˇ國賠聲請。 陳定南拒絕【國賠】
查辦違法行政致死國家和個人遭受之損失執行公平、正義
的社會結構
前總統李登輝
依法行政;行政長官也有責任將違法下屬移送司法機關查辦
查辦違法行政致死;國家和個人遭受之損失執行公平、正義
的社會結構
甚至還故意凌遲出依一條人命來註;蔡政府未依法查辦凌遲相對的反倒壓迫到受冤者因長期失眠引起腦血管堵塞造成疾病 因中以用救護車急救送醫院急救救命
國民黨的法務部、最高檢、高檢、地檢▃▃被監察院抓到國民黨司法官集體違法
依法行政也有將違法下屬移送司法機關查辦
在民進黨蔡英文執政後就廢掉了 (蔡英文政府專機私菸案)
查辦違法行政致死國家和個人遭受之損失執行公平、正義
的社會結構
前總統李登輝
依法行政;行政長官也有責任將違法下屬移送司法機關查辦
查辦違法行政致死;國家和個人遭受之損失執行公平、正義
的社會結構
甚至還故意凌遲出依一條人命來註;蔡政府未依法查辦凌遲相對的反倒壓迫到受冤者因長期失眠引起腦血管堵塞造成疾病 因中以用救護車急救送醫院急救救命
國民黨的法務部、最高檢、高檢、地檢▃▃被監察院抓到國民黨司法官集體違法
依法行政也有將違法下屬移送司法機關查辦
在民進黨蔡英文執政後就廢掉了 (蔡英文政府專機私菸案)
查辦違法行政致死國家和個人遭受之損失執行公平、正義
的社會結構
前總統李登輝
依法行政;行政長官也有責任將違法下屬移送司法機關查辦
查辦違法行政致死;國家和個人遭受之損失執行公平、正義
的社會結構
甚至還故意凌遲出依一條人命來註;蔡政府未依法查辦凌遲相對的反倒壓迫到受冤者因長期失眠引起腦血管堵塞造成疾病 因中以用救護車急救送醫院急救救命
國民黨的法務部、最高檢、高檢、地檢▃▃被監察院抓到國民黨司法官集體違法
依法行政也有將違法下屬移送司法機關查辦
在民進黨蔡英文執政後就廢掉了
台灣的行政機關有個層層上級依法監督下屬有否
依法行政也有權任 將違法下屬移送司法機關查辦
查辦違法行政致死國家和個人遭受之損失執行公平、正義
的台灣社會結構
台灣的行政機關有個層層上級依法監督下屬有否
依法行政也有權任 將違法下屬移送司法機關查辦
查辦違法行政致死國家和個人遭受之損失執行公平、正義
的台灣社會結構
依法行政也有權任 將違法下屬移送司法機關查辦
查辦違法行政致死國家和個人遭受之損失執行公平、正義
的台灣社會結構台灣的行政機關有個層層上級依法監督下屬有否
依法行政也有權任 將違法下屬移送司法機關查辦
查辦違法行政致死國家和個人遭受之損失執行公平、正義
的台灣社會結構
台灣的行政機關有個層層上級依法監督下屬有否
依法行政也有權任 將違法下屬移送司法機關查辦
查辦違法行政致死國家和個人遭受之損失執行公平、正義
的台灣社會結構
國民黨的法務部、最高檢、高檢、地檢▃▃被監察院抓到集體違法
陳水扁政府法務部長陳定南拒絕【國賠】
監察院抓到國民黨司法官員集體違法提出糾正文
〔20180131特註: (民國106.4.6日在下的聲請書)
https://www.cy.gov.tw/News_Content.aspx?n=124&sms=8912&s=3723
二審定讞的刑事案件附帶民事賠償
當二審判決定讞的同時才生的出賠與不賠的基本;
這樣的邏輯司法院看不懂
台灣的行政機關有個層層上級依法監督下屬有否
依法行政也有權任 將違法下屬移送司法機關查辦
查辦違法行政致死國家和個人遭受之損失執行公平、正義
的台灣社會結構
台灣的行政機關有個層層上級依法監督下屬有否
依法行政也有權任 將違法下屬移送司法機關查辦
查辦違法行政致死國家和個人遭受之損失執行公平、正義
的台灣社會結構
二審定讞的刑事案件附帶民事賠償 這樣的邏輯司法院看不懂
當二審判決定讞的同時才生的出賠與不賠的基本;
這樣的邏輯判決定讞的同時生不出逾時的狀態司法院看不懂
國民黨政權執法下的法官ˍˍ可以用「自由心證」推翻【刑事訴訟法第五OO條】?
這樣的案件刑事案件附帶民事賠償
這樣的刑事案件怎麼生的出求償怎麼生的出求償逾時
依法行政也有權任 將違法下屬移送司法機關查辦
查辦違法行政致死國家和個人遭受之損失執行公平、正義
的台灣社會結構
監察院抓到國民黨司法官員集體違法提出糾正文民進黨陳水扁的法務部長陳定南沒有提出任何駁回糾正事項理由就枉法駁回周鳳山ˇ國賠聲請。 陳定南拒絕【國賠】
https://www.cy.gov.tw/News_Content.aspx?n=124&sms=8912&s=3723
檢察官、長、法務部長擅自執行違法特赦作為▃▃請蔡英文總統親口說:罪證確鑿的「張博雅偽造文書」,檢察官是可以「違背法令予不起訴」!
https://photos.google.com/share/AF1QipPAN72l61AHWi4vARotZPZTaLyzJbH37__Uu5EgvSPRuergwOcqllbRnfPi0UX6-Q?key=Y1N4R3dFUF9RNzl2aXdwY0FubWRpWUJsWGdDUTdn
民進黨蔡英文政府公權力▅▅▅要製作冤案更要把被冤民給冤死進棺材的方式解決冤命案
https://photos.google.com/share/AF1QipPAN72l61AHWi4vARotZPZTaLyzJbH37__Uu5EgvSPRuergwOcqllbRnfPi0UX6-Q?key=Y1N4R3dFUF9R
https://photos.google.com/share/AF1QipPAN72l61AHWi4vARotZPZTaLyzJbH37__Uu5EgvSPRuergwOcqllbRnfPi0UX6-Q?key=Y1N4R3dFUF9RNzl2aXdwY0FubWRpWUJsWGdDUTdn
https://www.cy.gov.tw/News_Content.aspx?n=124&sms=8912&s=3723
https://photos.google.com/share/AF1QipPAN72l61AHWi4vARotZPZTaLyzJbH37__Uu5EgvSP
檢察官、長、法務部長擅自執行違法特赦作為▃▃請蔡英文總統親口說:罪證確鑿的「張博雅偽造文書」,檢察官是可以「違背法令予不起訴」!
https://photos.google.com/share/AF1QipPAN72l61AHWi4vARotZPZTaLyzJbH37__Uu5EgvSPRuergwOcqllbRnfPi0UX6-Q?key=Y1N4R3dFUF9RNzl2aXdwY0FubWRpWUJsWGdDUTdn
RuergwOcqllbRnfPi0UX6-Q?key=Y1N4R3dFUF9RNzl2aXdwY0FubWRpWUJsWGdDUTdn
官員有權無責台灣社會特權天下▃▃貧苦百姓▃▃只有任特權予取予求的宰割了▃▃民進黨政權的法院▃▃是台灣同胞的絕命之處
https://photos.google.com/share/AF1QipP_wP3CcWvufADKTZ3pr5cp9xHeN4YHjvu5iynnibPGRGh9mnqq9ZBOQetrO0AILg?key=TDBnQjJxNnBLSXoxVWZCWTlvaWpRSFV3SE5qUGVB
https://photos.google.com/share/AF1QipP_wP3CcWvufADKTZ3pr5cp9xHeN4YHjvu5iynnibPGRGh9mnqq9ZBOQetrO0AILg?key=TDBnQjJxNnBLSXoxVWZCWTlvaWpRSFV3SE5qUGVBhttps://photos.google.com/share/AF1QipP_wP3CcWvufADKTZ3pr5cp9xHeN4YHjvu5iynnibPGRGh9mnqq9ZBOQetrO0AILg?key=TDBnQjJxNnBLSXoxVWZCWTlvaWpRSFV3SE5qUGVB前總統李登輝 監察院抓到國民黨司法官員集體違法提出糾正文民進黨陳水扁的法務部長陳定南沒有提出任何駁回糾正事項理由就枉法駁回周鳳山ˇ國賠聲請。 陳定南拒絕【國賠】
https://www.cy.gov.tw/News_Content.aspx?n=124&sms=8912&s=3723
https://www.cy.gov.tw/News_Content.aspx?n=124&sms=8912&s=3723
https://www.cy.gov.tw/News_Content.aspx?n=124&sms=8912&s=3723監察院抓到國民黨司法官員集體違法提出糾正文民進黨陳水扁的法務部長陳定南沒有提出任何駁回糾正事項理由就枉法駁回周鳳山ˇ國賠聲請。 陳定南拒絕【國賠】
https://www.cy.gov.tw/News_Content.aspx?n=124&sms=8912&s=3723
查辦違法行政致死國家和個人遭受之損失執行公平、正義
的社會結構
前總統李登輝
依法行政;行政長官也有責任將違法下屬移送司法機關查辦
查辦違法行政致死;國家和個人遭受之損失執行公平、正義
的社會結構
甚至還故意凌遲出依一條人命來註;蔡政府未依法查辦凌遲相對的反倒壓迫到受冤者因長期失眠引起腦血管堵塞造成疾病 因中以用救護車急救送醫院急救救命
國民黨的法務部、最高檢、高檢、地檢▃▃被監察院抓到國民黨司法官集體違法
依法行政也有將違法下屬移送司法機關查辦
在民進黨蔡英文執政後就廢掉了 (蔡英文政府專機私菸案)
依法行政;行政長官也有責任將違法下屬移送司法機關查辦
查辦違法行政致死國家和個人遭受之損失執行公平、
的社會結構
https://www.cy.gov.tw/News_Content.aspx?n=124&sms=8912&s=3723
https://www.cy.gov.tw/News_Content.aspx?n=124&sms=8912&s=3723
查辦違法行政致死國家和個人遭受之損失執行公平、正義
的社會結構
前總統李登輝
依法行政;行政長官也有責任將違法下屬移送司法機關查辦
查辦違法行政致死;國家和個人遭受之損失執行公平、正義
的社會結構
甚至還故意凌遲出依一條人命來註;蔡政府未依法查辦凌遲相對的反倒壓迫到受冤者因長期失眠引起腦血管堵塞造成疾病 因中以用救護車急救送醫院急救救命
國民黨的法務部、最高檢、高檢、地檢▃▃被監察院抓到國民黨司法官集體違法
依法行政也有將違法下屬移送司法機關查辦
在民進黨蔡英文執政後就廢掉了 (蔡英文政府專機私菸案)
前總統李登輝
依法行政;行政長官也有權將違法下屬移送司法機關查辦
查辦違法行政致死國家和個人遭受之損失執行公平、正義
的社會結構
https://www.cy.gov.tw/News_Content.aspx?n=124&sms=8912&s=3723
當二審判決定讞的同時才生的出賠與不賠的基本;
這樣的邏輯司法院看不懂最基本的時空邏輯
國民黨政權執法下的法官ˍˍ可以用「自由心證」推翻【刑事訴訟法第五OO條】?)
這樣的案件刑事案件附帶民事賠償
這樣的案件怎麼生的出求償怎麼生的出求償逾時
https://www.cy.gov.tw/News_Content.aspx?n=124&sms=8912&s=3723
https://www.cy.gov.tw/News_Content.aspx?n=124&sms=8912&s=3723監察院抓到國民黨司法官員集體違法提出糾正文民進黨陳水扁的法務部長陳定南沒有提出任何駁回糾正事項理由就枉法駁回周鳳山ˇ國賠聲請。 陳定南拒絕【國賠】
https://www.cy.gov.tw/News_Content.aspx?n=124&sms=8912&s=3723
https://www.cy.gov.tw/News_Content.aspx?n=124&sms=8912&s=3723
查辦違法行政致死國家和個人遭受之損失執行公平、正義
的社會結構
前總統李登輝
依法行政;行政長官也有責任將違法下屬移送司法機關查辦
查辦違法行政致死;國家和個人遭受之損失執行公平、正義
的社會結構
甚至還故意凌遲出依一條人命來註;蔡政府未依法查辦凌遲相對的反倒壓迫到受冤者因長期失眠引起腦血管堵塞造成疾病 因中以用救護車急救送醫院急救救命
國民黨的法務部、最高檢、高檢、地檢▃▃被監察院抓到國民黨司法官集體違法
依法行政也有將違法下屬移送司法機關查辦
在民進黨蔡英文執政後就廢掉了 (蔡英文政府專機私菸案)
https://www.cy.gov.tw/News_Content.aspx?n=124&sms=8912&s=3723
在民進黨蔡英文執政後就廢掉了?(總統專機私菸案)
依法行政;行政長官也有權將違法下屬移送司法機關查辦
查辦違法行政致死國家和個人遭受之損失執行公平、正義
的社會結構
https://www.cy.gov.tw/News_Content.aspx?n=124&sms=8912&s=3723
查辦違法行政致死國家和個人遭受之損失執行公平、正義
的社會結構
前總統李登輝
依法行政;行政長官也有責任將違法下屬移送司法機關查辦
查辦違法行政致死;國家和個人遭受之損失執行公平、正義
的社會結構
甚至還故意凌遲出依一條人命來註;蔡政府未依法查辦凌遲相對的反倒壓迫到受冤者因長期失眠引起腦血管堵塞造成疾病 因中以用救護車急救送醫院急救救命
國民黨的法務部、最高檢、高檢、地檢▃▃被監察院抓到國民黨司法官集體違法
依法行政也有將違法下屬移送司法機關查辦
在民進黨蔡英文執政後就廢掉了 (蔡英文政府專機私菸案)
前總統李登輝
依法行政;行政長官也有責任將違法下屬移送司法機關查辦
查辦違法行政致死國家和個人遭受之損失執行公平、正義
前總統李登輝的社會結構
https://www.cy.gov.tw/News_Content.aspx?n=124&sms=8912&s=3723
查辦違法行政致死國家和個人遭受之損失執行公平、正義
的社會結構
前總統李登輝
依法行政;行政長官也有責任將違法下屬移送司法機關查辦
查辦違法行政致死;國家和個人遭受之損失執行公平、正義
的社會結構
甚至還故意凌遲出依一條人命來註;蔡政府未依法查辦凌遲相對的反倒壓迫到受冤者因長期失眠引起腦血管堵塞造成疾病 因中以用救護車急救送醫院急救救命
國民黨的法務部、最高檢、高檢、地檢▃▃被監察院抓到國民黨司法官集體違法
依法行政也有將違法下屬移送司法機關查辦
在民進黨蔡英文執政後就廢掉了 (蔡英文政府專機私菸案)
https://www.cy.gov.tw/News_Content.aspx?n=124&sms=8912&s=3723
https://www.cy.gov.tw/News_Content.aspx?n=124&sms=8912&s=3723
監察院抓到國民黨司法官員集體違法提出糾正文民進黨陳水扁的法務部長陳定南沒有提出任何駁回糾正事項理由就枉法駁回周鳳山ˇ國賠聲請。 陳定南拒絕【國賠】
https://www.cy.gov.tw/News_Content.aspx?n=124&sms=8912&s=3723
https://www.cy.gov.tw/News_Content.aspx?n=124&sms=8912&s=3723監察院抓到國民黨司法官員集體違法提出糾正文民進黨陳水扁的法務部長陳定南沒有提出任何駁回糾正事項理由就枉法駁回周鳳山ˇ國賠聲請。 陳定南拒絕【國賠】
https://www.cy.gov.tw/News_Content.aspx?n=124&sms=8912&s=3723
https://www.cy.gov.tw/News_Content.aspx?n=124&sms=8912&s=3723監察院抓到國民黨司法官員集體違法提出糾正文民進黨陳水扁的法務部長陳定南沒有提出任何駁回糾正事項理由就枉法駁回周鳳山ˇ國賠聲請。 陳定南拒絕【國賠】
https://www.cy.gov.tw/News_Content.aspx?n=124&sms=8912&s=3723
在民進黨蔡英文執政後就廢掉了?(總統專機私菸案)
https://www.cy.gov.tw/News_Content.aspx?n=124&sms=8912&s=3723
查辦違法行政致死國家和個人遭受之損失執行公平、正義
的社會結構
前總統李登輝
依法行政;行政長官也有責任將違法下屬移送司法機關查辦
查辦違法行政致死;國家和個人遭受之損失執行公平、正義
的社會結構
甚至還故意凌遲出依一條人命來註;蔡政府未依法查辦凌遲相對的反倒壓迫到受冤者因長期失眠引起腦血管堵塞造成疾病 因中以用救護車急救送醫院急救救命
國民黨的法務部、最高檢、高檢、地檢▃▃被監察院抓到國民黨司法官集體違法
依法行政也有將違法下屬移送司法機關查辦
在民進黨蔡英文執政後就廢掉了 (蔡英文政府專機私菸案)
台灣的行政機關有個層層上級依法監督下屬有否
依法行政也有
上級將違法下屬移送司法機關查辦
查辦違法行政致死;國家和個人遭受之損失執行公平、正義
台灣的行政機關有個層層上級依法有責任監督下屬有否
依法行政也有權將違法下屬移送司法機關查辦的責任
查辦違法行政致死國家和個人遭受之損失執行公平、正義
的社會結構
https://www.cy.gov.tw/News_Content.aspx?n=124&sms=8912&s=3723
https://www.cy.gov.tw/News_Content.aspx?n=124&sms=8912&s=3723
查辦違法行政致死國家和個人遭受之損失執行公平、正義
的社會結構
前總統李登輝
依法行政;行政長官也有責任將違法下屬移送司法機關查辦
查辦違法行政致死;國家和個人遭受之損失執行公平、正義
的社會結構
甚至還故意凌遲出依一條人命來註;蔡政府未依法查辦凌遲相對的反倒壓迫到受冤者因長期失眠引起腦血管堵塞造成疾病 因中以用救護車急救送醫院急救救命
國民黨的法務部、最高檢、高檢、地檢▃▃被監察院抓到國民黨司法官集體違法
依法行政也有將違法下屬移送司法機關查辦
在民進黨蔡英文執政後就廢掉了 (蔡英文政府專機私菸案)
https://www.cy.gov.tw/News_Content.aspx?n=124&sms=8912&s=3723
https://www.cy.gov.tw/News_Content.aspx?n=124&sms=8912&s=3723
監察院抓到國民黨司法官員集體違法提出糾正文民進黨陳水扁的法務部長陳定南沒有提出任何駁回糾正事項理由就枉法駁回周鳳山ˇ國賠聲請。 陳定南拒絕【國賠https://www.cy.gov.tw/News_Content.aspx?n=124&sms=8912&s=3723
https://www.cy.gov.tw/News_Content.aspx?n=124&sms=8912&s=3723
查辦違法行政致死國家和個人遭受之損失執行公平、正義
的社會結構
前總統李登輝
依法行政;行政長官也有責任將違法下屬移送司法機關查辦
查辦違法行政致死;國家和個人遭受之損失執行公平、正義
的社會結構
甚至還故意凌遲出依一條人命來註;蔡政府未依法查辦凌遲相對的反倒壓迫到受冤者因長期失眠引起腦血管堵塞造成疾病 因中以用救護車急救送醫院急救救命
國民黨的法務部、最高檢、高檢、地檢▃▃被監察院抓到國民黨司法官集體違法
依法行政也有將違法下屬移送司法機關查辦
在民進黨蔡英文執政後就廢掉了 (蔡英文政府專機私菸案)
https://www.cy.gov.tw/News_Content.aspx?n=124&sms=8912&s=3723
https://www.cy.gov.tw/News_Content.aspx?n=124&sms=8912&s=3723
https://www.cy.gov.tw/News_Content.aspx?n=124&sms=8912&s=3723
https://www.cy.gov.tw/News_Content.aspx?n=124&sms=8912&s=3723
檢察官、長、法務部長擅自執行違法特赦作為▃▃請蔡英文總統親口說:罪證確鑿的「張博雅偽造文書」,檢察官是可以「違背法令予不起訴」!
https://www.cy.gov.tw/News_Content.aspx?n=124&sms=8912&s=3723
----------------------
監察院抓到國民黨司法官員集體違法提出糾正文陳定南▃▃拒絕【國賠】
https://www.cy.gov.tw/News_Content.aspx?n=124&sms=8912&s=3723
----------------------
監察院抓到國民黨司法官員集體違法提出糾正文陳定南▃▃拒絕【國賠】
https://www.cy.gov.tw/News_Content.aspx?n=124&sms=8912&s=3723
檢察官、長、法務部長擅自執行違法特赦作為▃▃請蔡英文總統親口說:罪證確鑿的「張博雅偽造文書」,檢察官是可以「違背法令予不起訴」!
國民黨的法務部、最高檢、高檢、地檢▃▃被監察院抓到集體違法陳定南枉法裁定▃▃拒絕【國賠】
陳水扁政府法務部長陳定南拒絕【國賠】
https://photos.google.com/share/AF1QipPAN72l61AHWi4vARotZPZTaLyzJbH37__Uu5EgvSPRuergwOcqllbRnfPi0UX6-Q?key=Y1N4R3dFUF9RNzl2aXdwY0FubWRpWUJsWGdDUTdn
官員有權無責台灣社會特權天下▃▃貧苦百姓▃▃只有任特權予取予求的宰割了▃▃民進黨政權的法院▃▃是台灣同胞的絕命之處
https://photos.google.com/share/AF1QipP_wP3CcWvufADKTZ3pr5cp9xHeN4YHjvu5iynnibPGRGh9mnqq9ZBOQetrO0AILg?key=TDBnQjJxNnBLSXoxVWZCWTlvaWpRSFV3SE5qUGVB
甚至還故意凌遲出依一條人命來註;蔡政府未依法查辦凌遲相對的反倒壓迫到受冤者因長期失眠引起腦血管堵塞造成疾病 因中以用救護車急救送醫院急救救命
國民黨的法務部、最高檢、高檢、地檢▃▃被監察院抓到國民黨司法官集體違法
依法行政也有將違法下屬移送司法機關查辦
在民進黨蔡英文執政後就廢掉了?(蔡總統專機私菸案)
國民黨政權執法下的法官ˍˍ
https://www.cy.gov.tw/News_Content.aspx?n=124&sms=8912&s=3723
陳水扁政府法務部長陳定南拒絕【國賠】
〔20180131特註: (民國106.4.6日在下的聲請書
▃▃▃親送了一份聲請書給蔡英文總統 ▃▃▃親送了一份聲請書給行政院長林全
依法行政也有將 違法下屬移送司法機關查辦
在民進黨蔡英文執政後就廢掉了?(?(蔡總統專機私菸案))
蔡英文總統回函▃▃司法個案不干總統蔡英文的事
從民國79年到民國108年 (2019).2.16日為止一直都未回覆聲請書。要問〔民主國家絕對不能發生的『不回覆聲請書』,蔡英文總統的政府,何以會越這民主國家所不會越的界?▃▃▃蔡英文將總統當皇帝玩?(遺臭萬年)
前總統李登輝
依法行政;行政長官也有責任將違法下屬移送司法機關查辦
查辦違法行政致死國家和個人遭受之損失執行公平、正義
的社會結構
法務部長陳定南▃▃拒絕〔轉型正義〕
依法行政也有將 違法下屬移送司法機關查辦
在民進黨蔡英文執政後就廢掉了?(總統專機私菸案)
在民進黨蔡英文執政後就廢掉了?(總統專機私菸案)
































