衛福部針對103年會員大會決議事項回函
2015/05/29 16:16
瀏覽1,230
迴響0
推薦0
引用0
小編先說明,感謝立委楊玉欣!
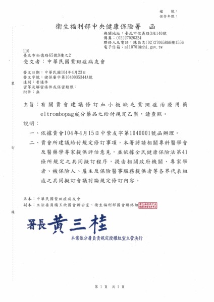
今年初病友會撰寫陳情函給立委楊玉欣,希望委員能針對會員大會決議之陳情事項—放寬血小板增生劑給付條件,能協助病友會向健保署陳情,病友會陳情函如下圖片;果然在病友會及立委楊玉欣的協助之下,健保署有了回覆,病友會也會再接再勵,希望能為大家爭取權益!


你可能會有興趣的文章:
小編先說明,感謝立委楊玉欣!
今年初病友會撰寫陳情函給立委楊玉欣,希望委員能針對會員大會決議之陳情事項—放寬血小板增生劑給付條件,能協助病友會向健保署陳情,病友會陳情函如下圖片;果然在病友會及立委楊玉欣的協助之下,健保署有了回覆,病友會也會再接再勵,希望能為大家爭取權益!

