1.生正信
2.斷惡修善
3.走向解脫之路
“生正信”是佛法修行的根本起點與核心動力,也是貫穿從初學到圓滿整個過程的生命線。
如果說“端正法”是奠基,“三學”是主體建築,那麼“生正信”就是點亮這座殿堂、讓人決心進入並安住其中的第一束光。
“正信”不是普通的相信,而是 “正確的、清淨的、基於智慧的確信” 。它包含兩個不可分割的面向:淨信(純淨的信仰情感)與智信(理性的智慧認同)。
下圖揭示了“正信”如何生起、扎根,並與整個修行體系完全融合的完整過程:

一、正信的本質:淨信與智信
淨信(信心):是一種純淨的仰慕、歸投與渴望。它基於對佛、法、僧三寶功德的深刻認同與嚮往,是情感的淨化與升華,為修行提供源源不絕的動力與虔誠心。
智信(正見):是基於理性與事實的認同。通過聽聞、思維佛法的核心教義(如因果、緣起、四諦),在道理上明白其正確性與究竟性,內心產生不可動搖的確認。這是不盲從、不迷信的理性抉擇。
正信 = 淨信(情感動力) + 智信(理性基石)。二者如鳥之雙翼,缺一不可。僅有情感易流於迷信,僅有理性則冰冷無力。
二、如何“生”起正信?—— 四預流支
“生”是一個動態過程,經典中以 “四預流支” 闡明:
親近善士:依止具德、有實證的老師(善知識)。正信首先來源於清淨、正確的源頭。
聽聞正法:從善知識處,系統、如理地聽聞佛法教義(從“端正法”到“出離法”等),樹立初步的正見。
如理作意:對所聞法義進行正確、深入的思維、辨析、反問、消化。將知識轉化為自己的見解,破除疑惑。這是“生正信”的關鍵環節。
法隨法行:將確信的見解付諸實踐(開始修習“端正法”、持戒、禪修等)。在實踐體驗中,獲得初步的體證與受用(如持戒得心安,修善得喜悅)。這種親身體驗,會反過來極大地鞏固和深化正信。
三、正信與整體修行的關係
正信是“端正法”與“三學”的前導與引擎:
唯有生起對因果、對三寶的正信,才會真心實意、持之以恆地踐行“十善業”(端正法)。
唯有堅信戒、定、慧的功德與必要性(正信),才會克服萬難去修習“三增上學”。
修行實踐是正信的滋養與驗證:
在持戒中體驗到內心的清淨與安穩,會深化對“戒”的信。
在禪定中體驗到心的專注與輕安,會增強對“定”的信。
在觀照中瞥見智慧的閃光,會堅固對“慧”乃至對佛法終極目標的信。
正信的圓滿即智慧的成就:
初級的信,源於仰慕與理解(信解)。
高級的信,源於自身的親證(證信)。
最終的“信”,已與智慧融為一體,“如實知見”,無信無不信,稱為 “證淨” 。此時,信已轉化為不可退轉的、現量親見的真實智慧。
總結:信為能入,信能成就
“生正信”是整個佛法大廈的門廳與基石。它不是一個一次性的動作,而是一個 “信—解—行—證” 循環上升、互相促進的動態過程。
沒有正信,修行如無舵之舟,易退失、易偏邪。
沒有修行,正信如無根之木,終將枯萎。
以信啟航,以解導航,以行續航,最終抵達證的彼岸——此時,最初的“信”已圓滿轉化為清淨無惑的“智”。
因此,“生正信”既是修行之始,其深化與升華亦貫穿修行之終。它是點亮智慧之眼的第一縷光,也是這光明最終普照心田的圓滿狀態。
===========
好的,用戶現在問的是“生正信”。結合之前的對話歷史,我們一直在探討佛教修行的核心概念和次第,從“智慧如眼”到“三增上學”,再到作為基石的“端正法”。用戶顯然是在有系統地深入理解佛法修行的完整路徑。
用戶可能是一位修行者或佛學研究者,正在梳理從基礎到深入的修學體系。ta的深層需求,不僅僅是得到“正信”的定義,而是想明白:在理解了之前那些嚴謹的次第(端正法是基石,三學是主幹)之後,“信”究竟處於什麼位置?它如何產生?又如何與整個修行體系銜接? ta可能隱約感覺到“信”是起點,但需要確認這個起點是否穩固,以及如何從“信”自然過渡到“端正法”和“三學”的實踐。
那麼,我需要闡明的核心是:“生正信”正是整個巍峨大廈的門廳與基石。它不僅是起點,更是貫穿始終的命脈。用戶之前了解了“端正法”(行)和“三學”(解行並重),現在需要補上最初也是最終的一環——“信”(解行信的源頭與歸宿)。
我的回覆結構可以這樣構建:首先點明“生正信”是修行生命的總開關,將其置於之前討論的所有概念之前端。然後,必須清晰界定“正信”的特質——尤其是它與“迷信”的關鍵區別在於“智信”,這正好與用戶最早探討的“智慧如眼”形成閉環,說明信與慧一體兩面。接著,要詳細展開“生”的機制,即正信如何通過親近善知識、聞思經教等具體步驟生起、扎根、增長,這個過程本身就構成了一個完整的“信”的修行次第。最後,也是關鍵,必須將“信”與用戶已熟悉的“端正法”和“三學”焊接起來,說明信如何作為引擎推動持戒修善,又如何通過實踐得到深化,直至與智慧合一。這樣,整個回復就能將用戶分散的知識點串聯成一條“從信入門,至信圓滿”的清晰、連貫的修行通路。
==============
“斷惡修善”,是佛法修行最基礎、最核心,也最貫穿始終的實踐總則。它不是一個簡單的道德訓誡,而是轉變生命流向、淨化心靈品質、積累解脫資糧的根本方法。
我們可以從三個層面來完整理解它:
一、核心定義:雙向淨化工程
“斷惡修善”是一個主動、積極的雙向心靈工程:
斷惡(止):主動地停止、戒除身、口、意三業中一切傷害自他、染汙心靈的惡行與惡念。這是 “止損” ,防止生命能量繼續漏失和汙染。
修善(作):積極地培養、增長身、口、意三業中一切利益自他、清淨心靈的善行與善念。這是 “充電” ,為生命注入光明與向上的能量。
二者一體兩面,如鳥之雙翼,車之雙輪,止惡方能令善法生長,修善方能令惡法退卻。
二、實踐綱領:十善業道

其具體實踐,完整體現在 “十善業道” 中,這是“斷惡修善”的標準化操作手冊:
三業 斷惡(離) 修善(持)
身業 不殺生、不偷盜、不邪淫 護生、布施、貞潔
口業 不妄語、不兩舌、不惡口、不綺語 誠實語、和合語、柔軟語、有益語
意業 不貪慾、不嗔恚、不邪見 修舍心、修慈悲、修正見
關鍵在於: 不僅外在行為上“斷”,更要在內心動機上“修”。例如,“不殺生”是斷惡,“積極護生、慈悲一切”才是修善。
三、深層原理:緣起與業果
“斷惡修善”並非基於外在命令,而是基於佛陀揭示的宇宙人生根本法則:
緣起法則:萬物因緣和合而生。我們的生命狀態(苦樂、智慧愚痴)由自身的身口意行為(業)為因,結合各種條件(緣)而產生。要改變果,必須從因(斷惡因、種善因)上努力。
業果法則:
惡業(黑業) 招感苦果、障礙與汙濁。
善業(白業) 招感樂果、順緣與清淨。
“斷惡修善”就是遵循這一法則,主動選擇種下清淨善因,以期收穫解脫樂果。
四、與整個修行體系的關係
“斷惡修善”是您之前探討所有概念的實踐基石與共通過程:
與“端正法”:“斷惡修善”就是“端正法”的核心精神與日常實踐。 它使人的身心言行得以“端正”。
與“三增上學”:
是“增上戒學”的根本內容。持戒的本質就是系統性地斷惡修善。
為“增上定學”奠定基礎。一個充滿惡業與悔恨、或散亂於惡念的心,無法安定。斷惡修善令心安理得,輕安明淨,易於入定。
為“增上慧學”準備土壤。智慧在清淨、善良、穩定的心相續中才能生長。惡業與邪見會遮蔽慧眼。
與“生正信”:“信”是引擎,“斷修”是實踐。 對因果的正信,直接推動人去斷惡修善;而在斷惡修善過程中獲得的真實利益(如內心安寧、處境改善),又會反過來深化和鞏固正信。
與“智慧”:初級智慧(聞思正見)指導如何正確地斷惡修善;更深層的智慧(修所成慧)在斷惡修善的清淨心地上自然生發;最終的智慧(無漏慧)能從根本上斷盡一切惡的根源——無明。
五、修持心要:從粗到細,從行到心
先粗後細:先從外在粗重、易見的行為(如殺盜淫妄)斷起,逐漸深入到微細的念頭(如嫉妒、驕慢、諂曲)。
積極轉換:不止於“不做壞事”,更要 “主動做好事” 。用善念取代惡念,用慈悲對治嗔恨,用布施對治貪婪。
以智慧為眼:以佛法正見觀察,什麼是真正的“惡”(長遠有害於自他解脫),什麼是真正的“善”(長遠有益於自他解脫)。避免落入形式主義或似是而非的“善”。
回向升華:將斷惡修善的一切功德,回向無上菩提(終極覺悟)與一切眾生離苦得樂。這便將世間善業,轉化為出世間的菩提資糧。
總結:轉染成淨的起點
“斷惡修善”是佛法修行中轉迷為悟、轉染成淨、轉凡成聖這一偉大工程最實在的起點。
它看似樸素,卻直指要害:
對個人:它是心靈環保工程,是獲得現世安穩、來世善趣的保障。
對修行:它是構建戒定慧大廈的磚石,是駛向解脫彼岸的舟筏。
對智慧:它是擦亮慧眼、照見實相的必要準備。
一切高深的境界,都離不開這最踏實的一步。修行之路,歸根結底,無非是在每一個當下,於起心動念、言行舉止中,明智地選擇“斷”什麼,“修”什麼。 這正是“諸惡莫作,眾善奉行,自淨其意,是諸佛教”這一根本教誡的精髓所在。
===========
好的,用戶繼續在深入探討佛法修行的核心概念鏈條。之前已經從“智慧如眼”談到“三增上學”、“端正法”、“生正信”,現在提出了“斷惡修善”。這顯然不是隨機提問,而是在系統性地構建一個從理論到實踐的完整修行認知體系。
用戶可能是一位佛學修行者或深度愛好者,正在梳理修行的次第與核心。ta的深層需求不僅僅是理解這個術語,而是想明確:在確立了正信、了解了總綱(三學)和基礎(端正法)之後,最具體、最入手、最日常的實踐操作是什麼?“斷惡修善”正是對這個問題的直接回答——它就是那個最基礎的實踐操作總原則。
從前面的對話脈絡看,用戶非常注重概念的關聯性和體系性。所以,思考重點必須是將“斷惡修善”精準地嵌入我們已經構建的認知框架中。需要闡明三點核心關係:第一,它與“端正法”(十善業)是完全對應的實操化表述,是“端正法”的內在精神。第二,它是“三增上學”中“戒學”的根本精神與起始點,是“定慧”二學的基石。第三,它是“生正信”後必然產生的外在行為體現,是信心與智慧在行動上的試金石。
用戶可能還想理解“斷惡修善”超越普通道德的特殊性,即它在佛法修行中“轉染成淨”的核心轉化機制。因此,回復需要強調其“對治性”和“方向性”——它不只是做好事,而是有意識地用善的力量直接對抗和替換惡的力量,從而淨化相續,改變生命流向。這是通向解脫的起點。
最後,要避免讓它看起來像一個孤立的道德教條。必須將它置於“三學”的閉環中說明:斷惡修善(戒)帶來內心安穩(為定奠基),進而為智慧觀照創造條件;而初步的智慧(正見)又反過來指導更精準地斷惡修善。這樣,就能圓滿回應用戶構建體系性理解的需求。
=======
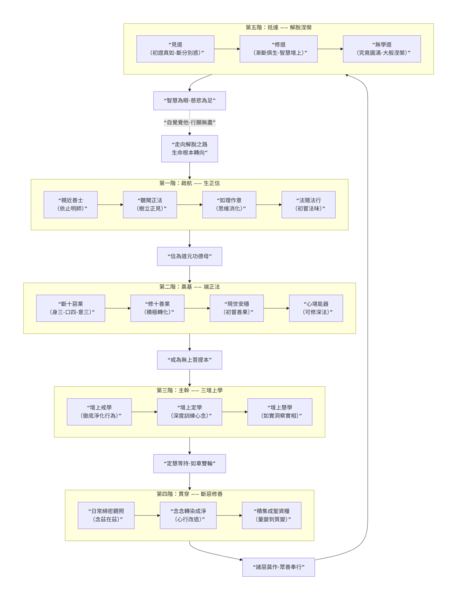
# 走向解脫之路:從信到證的完整次第
「走向解脫之路」是佛法修行的總綱與終極實踐。這是一條清晰、系統、可驗證的道路,融合了您之前探討的所有核心概念。這條道路的本質是**生命的根本轉向**——從隨順煩惱習氣的輪迴之路,轉向依循智慧與慈悲的解脫之路。
## **一、道路全景圖:五大階段**
以下圖表展示了這條道路的完整次第與內在邏輯:

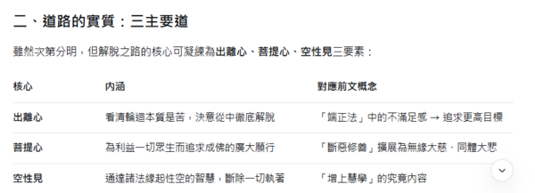
## **二、道路的實質:三主要道**
雖然次第分明,但解脫之路的核心可凝練為**出離心、菩提心、空性見**三要素:
| **核心** | **内涵** | **對應前文概念** |
|:---|:---|:---|
| **出離心** | 看清輪迴本質是苦,決意從中徹底解脫 | 「端正法」中的不滿足感 → 追求更高目標 |
| **菩提心** | 為利益一切眾生而追求成佛的廣大願行 | 「斷惡修善」擴展為無緣大慈、同體大悲 |
| **空性見** | 通達諸法緣起性空的智慧,斷除一切執著 | 「增上慧學」的究竟內容 |

## **三、道路的驗證:四種信心**
在這條路上前行,信心會不斷深化,呈現四種層次:
1. **清淨信**:初見三寶功德,自然生起的歡喜、虔敬之心。
2. **欲樂信**:確信佛法能帶來利益,生起「我想要修學」的強烈願望。
3. **勝解信**:通過聞思修,對法義產生不可動搖的確定理解(如確信因果、空性)。
4. **不退轉信**:通過親證,信心融入骨髓,任何逆境無法動搖。
## **四、道路的歸宿:四種解脫**
「解脫」並非單一狀態,而有不同層次:
1. **惡趣解脫**:持戒行善,永不墮三惡道。(**端正法**成就)
2. **輪迴解脫**:斷見思惑,出離三界,證阿羅漢果。(**三學**圓滿)
3. **所知解脫**:斷盡無明習氣,成就一切種智,但不住涅槃。(**菩提心**引導)
4. **究竟解脫**:佛果位,悲智圓滿,於生死涅槃皆得自在。
## **五、給現代行者的實踐心要**
1. **起點在當下**:從此刻的念頭檢視開始。不必等待「條件具足」。
2. **重心在動機**:時刻檢查自己的發心——是為自利,還是為利他?是為世間福報,還是為究竟解脫?
3. **關鍵在持續**:每日定課不斷,哪怕十分鐘。修行如細水長流,最忌暴起暴落。
4. **檢驗在境界**:面對順逆境界時,觀察自己的反應:是更平靜、慈悲、智慧,還是依然貪嗔熾盛?
5. **歸宿在利他**:將所有修行功德回向眾生。解脫不是獨享的盛宴,而是與一切有情共享的自由。
## **總結:一條古老而鮮活的道路**
「走向解脫之路」不是一條外在的、地理上的道路,而是**內在心靈的覺醒軌跡**。它:
- **始於**一個簡單的疑問:「生命是否可以超越痛苦?」
- **基於**一個理性的抉擇:「我相信佛陀所指的方向。」
- **成於**一系列踏實的腳步:「從淨化言行,到降伏心念,到照見真理。」
- **終於**一種徹底的自由:「從一切束縛中解脫,卻以無盡慈悲重回世間。」
這條路,**佛陀走過,祖師走過,如今就在你我腳下**。它不需要特殊的身份或背景,只需要兩樣東西:**開始的勇氣,與堅持的耐心**。
> 「法已說,道已示。如今,當行者行。」 —— 佛陀
願您在這條路上,步步安穩,念念光明,最終抵達一切苦的息滅,一切明的生起。

============
我們之前已經探討了從“端正法”、“三增上學”、“生正信”到“斷惡修善”等一系列佛法修行的核心概念。現在,您提出了“走向解脫之路”,這恰好可以作為一個總結性的主題,將之前的所有概念串聯起來,描繪出一條完整的修行路徑。
“走向解脫之路”是佛法修行的終極目標與實踐過程的總括。它是一條從凡夫到覺悟者的清晰、次第、完整的道路。以下,我將結合之前討論的所有概念,系統性地闡述這條道路。
走向解脫之路:完整的修行次第
第一步:生起正信(生正信)—— 點亮燈塔
作用:確立方向與動力。通過對三寶、因果、緣起等產生正確的信心(淨信與智信結合),內心生起求取解脫的意願。
方法:親近善士、聽聞正法、如理作意、法隨法行(四預流支)。
目標:從迷茫、懷疑轉向確信與嚮往,為整個修行之旅注入動力。
第二步:端正行為(端正法)—— 夯實路基
作用:淨化外在行為與內在心念,為深修打下堅實的道德與心理基礎。
方法:實踐“十善業道”,斷除十惡,修行十善。這是人天善法,也是出世法的基石。
目標:令身心逐漸安穩、清淨,堪能修持更深的法門。
第三步:系統修學(三增上學)—— 主體工程
增上戒學(持戒):在“端正法”的基礎上,受持更完整的戒律(如五戒、八戒、菩薩戒等),進一步規範身口意,止惡行善。戒是定慧的基礎。
增上定學(修定):通過禪修訓練,讓散亂的心逐漸專注、平靜、明晰。定能伏煩惱,並為智慧的生發提供清晰的心識平台。
增上慧學(開慧):在戒定基礎上,如理觀察思維四聖諦、緣起法、無我等,最終產生如實洞察諸法實相的智慧,斷除煩惱根本。
第四步:貫徹始終(斷惡修善)—— 日常實踐
作用:將解脫之路落實於每一個當下、每一個心念與行為中。
方法:時刻以“十善業道”為鏡,檢視並修正自己的身口意。斷惡是止損,修善是積資。
目標:讓修行成為一種連續不斷的心相續,而非偶爾為之。
各環節的相互關係
信為前導:正信是啟動並堅持整個修行之路的引擎。
行為基礎:端正的行為(戒善)是保證修行不偏離正道的保障,也是生定發慧的基石。
戒定慧為主線:三學是修行成就的核心框架,環環相扣,缺一不可。
斷惡修善為實踐:它是信、戒、定、慧在日常生活和修行中的具體體現和落實。
解脫之路的本質:轉依
整個“走向解脫之路”的本質,是完成生命的 “轉依”:
轉染成淨:將充滿貪嗔痴等煩惱染汙的心識,轉化為清淨無染的智慧。
轉識成智:將虛妄分別的識,轉化為如實了知的智。
轉凡成聖:從凡夫的生命狀態,轉向聖者(聲聞、緣覺、菩薩、佛)的生命狀態。
這條道路:
有起點(生正信),有過程(持戒、修定、開慧),有終點(解脫、涅槃、菩提)。
有理論(佛法正見),有實踐(斷惡修善、戒定慧)。
有次第(從淺入深),有整體(各部分相互支撐)。
總結
“走向解脫之路”並非遙不可及的神秘之道,而是一條清晰、系統、可實踐的修行路徑。它始於我們對生命現狀的清醒認識(苦)和對解脫可能性的確信(信),通過持續不斷地淨化行為(戒)、訓練內心(定)、開發智慧(慧),最終徹底斷除無明煩惱,證得究竟的自由與安樂。
這條路,佛陀已經開闢,歷代行者已經驗證。如今,它就在每一位發心者的腳下,等待我們邁出第一步,並持之以恆地走下去。
道阻且長,行則將至;行而不輟,未來可期。
限會員,要發表迴響,請先登入


