- 2025/12/26 23:13

非常好,您提到了一個非常具體和重要的佛教術語。“正近事” 是佛教在家居士修行體系中一個關鍵的身份和階段。 這個術語可以拆解來理解: 正:意為“正式”、“真正”、“圓滿”。在這裡特指圓滿完整地受持了在家...
瀏覽:11迴響:0推薦:0 - 2025/12/26 22:42
好的,“般舟三昧”是一個非常重要且極具特色的佛教修行法門,尤其在中國淨土宗中佔有崇高地位。我們來詳細解讀一下。 ### 一、核心定義:什麼是“般舟三昧”? “般舟三昧”是梵語 **Pratyutpan...
瀏覽:11迴響:0推薦:0 - 2025/12/26 22:39
好的,“止觀雙運”是大乘佛教修行體系中最核心、最精粹的法則,無論是天台宗、禪宗、密宗,都將其奉為圭臬。它代表了修行方法論的圓滿與成熟。 讓我們來透徹地解析這個概念。 一、核心定義:分釋“止”與“觀” ...
瀏覽:13迴響:0推薦:0 - 2025/12/26 22:35
「現法樂」是一個佛教術語,源自梵語 dṛṣṭa-dharma-sukha-vihāra,意為「現世安樂住」或「現法安住」。這個概念強調在今生當下就能體驗到的精神安樂與禪悅,而非寄託於來世或他方世界。 ...
瀏覽:10迴響:0推薦:0 - 2025/12/21 11:22
寒山,一個超越了具體姓名的文化符號。他既是唐代神秘的隱逸詩人,也是禪宗文化中不拘一格的狂僧典範,更是一個跨越國界與時代的東方精神象徵。 他留下的三百餘首白話詩,如同一面鏡子,映照出自然、人生與禪悟的萬...
瀏覽:17迴響:0推薦:0 - 2025/12/21 11:18
「解三結」是佛教術語,特指斷除三種最根本的結縛,是證入須陀洹果(初果)、脫離凡夫位、邁向解脫的關鍵標誌。「結」是比喻煩惱像繩結一樣束縛眾生,使其流轉生死。 一、「三結」的具體內容 「三結」源於《雜阿含...
瀏覽:18迴響:0推薦:0 - 2025/12/21 11:15
“解脫知見香”,是禪宗非常核心的概念,出自《六祖壇經·懺悔品》。這是慧能大師為弟子傳授“自性五分法身香”(戒香、定香、慧香、解脫香、解脫知見香)中的第五香,也是最終、最圓滿的境界。 要理解它,我們需要...
瀏覽:12迴響:0推薦:0 - 2025/12/21 11:08

「宗教實踐」是宗教信徒為實現其信仰目標,而進行的系統性、重複性且有意義的活動與修持。它不僅是外在行為,更是整合了信念、體驗、倫理與社群生活的完整生命歷程,其核心目的是實現生命的轉化與超越。 理解「宗教...
瀏覽:23迴響:0推薦:0 - 2025/12/21 11:01
「宗教行為」是指信仰者透過一系列外在、可觀察的儀式、規範和活動,來表達內在的宗教信仰、情感,並與神聖領域建立聯繫的實踐。它是宗教內在信念的具體化與社會化呈現。 核心特徵: 象徵性:行為本身承載超越表面...
瀏覽:12迴響:0推薦:0 - 2025/12/21 10:57
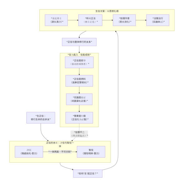
「聞思」是佛教修行體系中 「聞、思、修」三慧 的前兩個基礎階段,是產生智慧、指導實踐的關鍵預備工作。可以理解為 「理論學習」與「如理思維」 的結合。 一、核心定義 聞慧 來源:聽聞正法,閱讀經典,從善...
瀏覽:19迴響:0推薦:0


