Contents ...
udn網路城邦
調解秘書大平台的部落格
(
到舊版
)
文章
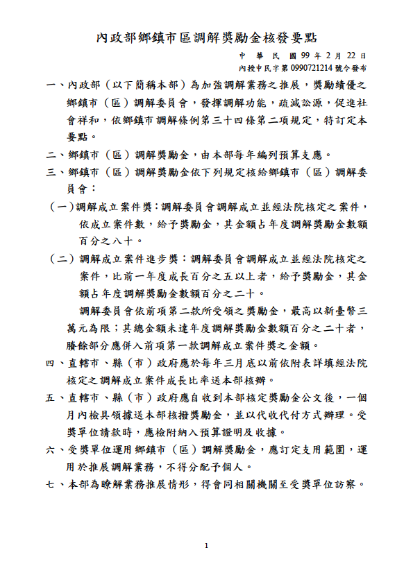
內政部鄉鎮市區調解獎勵金核發要點
2017
/
05
/
04
17
:
20
瀏覽
67
迴響
0
推薦
0
引用
0
回覆
推薦
引用
有誰引用
我要引用
引用網址
列印
全站分類:
知識學習
|
檔案分享
自訂分類:
調解相關法令
上一則:
法院適用鄉鎮市調解條例應行注意事項
下一則:
法務部鄉鎮市調解獎勵金核發要點
法蘭客
加入好友
推薦部落格
訂閱關注
留言給他
法蘭客之調解秘書大平台
個人小檔案
部落格推薦
:
0
等級
:
2
點閱人氣
:
165,012
本日人氣
:
14
文章創作
:
51
相簿數
:
2
搜尋
輸入關鍵字:
搜尋
文章分類
prev
月曆
0月 (1)
文章排行榜
最新發表
最新回應
最新推薦
熱門瀏覽
熱門回應
熱門推薦
撤銷調解之訴撰狀範例
調解書製作要領~解析調解書的構成要件:案由
調解書製作要領~解析調解書的構成要件:當事人欄
調解流程圖
調解秘書的工作有哪些?
非告訴乃論之罪之民事部分成立調解時,調解內容不得記載「刑事部分拋棄或不追究」之字樣
精選文章
我推薦的文章
>
部落格推薦人
more
標籤
RSS
RSS
部落格聯播