Contents ...
udn網路城邦
SMT的部落格
(
到舊版
)
這是一個純粹分享的園地,目前已提供SMT方面的觀念分享,陸續將開始增加讀書心得的分享,希望這些內容對你有幫助!
文章
相簿
訪客簿
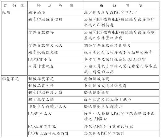
SMT常見問題與解決對策
2009
/
02
/
10
09
:
49
瀏覽
4,974
迴響
0
推薦
0
引用
0
※
SMT
問題產生的原因會彼此互相影響
,
以下僅列出個別原因的解決對策作為參考
,
實際問題解決仍待現場的進一步研判與分析
。
回覆
推薦
引用
有誰引用
我要引用
引用網址
列印
全站分類:
知識學習
|
科學百科
自訂分類:
SMT參考資料
下一則:
SMT常用單位換算表
發表迴響
會員登入
+
=
※ 請計算輸入數字
送出迴響
作家
加入好友
推薦部落格
訂閱關注
留言給他
SMT104
個人小檔案
部落格推薦
:
0
等級
:
5
點閱人氣
:
326,020
本日人氣
:
21
文章創作
:
34
相簿數
:
1
搜尋
輸入關鍵字:
搜尋
文章分類
prev
月曆
0月 (1)
文章排行榜
最新發表
最新回應
最新推薦
熱門瀏覽
熱門回應
熱門推薦
天堂的國度即將降臨 - 歡喜迎接轉變
我讀"老神再在"奇蹟對話錄 - 發現 2
我讀"老神再在"奇蹟對話錄 - 嘉言錄 2
我讀"老神再在"奇蹟對話錄 - 解讀 1
我讀"老神再在"奇蹟對話錄 - 發現 1
我讀"老神再在"奇蹟對話錄 - 嘉言錄 1
精選文章
我推薦的文章
>
部落格推薦人
more
標籤
RSS
RSS
部落格聯播