《指考社會組近五年歷屆考題合科》考古題不是寫完就好
2010/12/09 09:27
瀏覽528
迴響0
推薦1
引用0

以及,考古題不是只寫一科。
學生時代曾有一段光陰,做考古題像是拼業績一般,「我已經寫完XXX」、「我已經寫了幾本OOO」……彷彿寫畢的那一瞬間同時加持完成,渾身充滿力量。這種懶得動腦筋、妄想知識自動流入大腦資料庫,或許是百忙學生最基礎的想像力噴發。
孩子,面對現實吧!沒有用過心的東西,是留不住的!
讀書讀得好不好,並非判斷一人品格的標準;然而,做事用不用心,可由成果略窺一二。比方寫考古題吧!寫題目的用意,是要挖掘自己在茫茫書海中的學習疏漏,因此關鍵絕對不在做了幾本,而是挖掘了多少己之盲點!
用心整理過的考古題本,最後可能只剩下5頁的筆記,這才是精華、成果啊!
--------------------------------
本書特色:
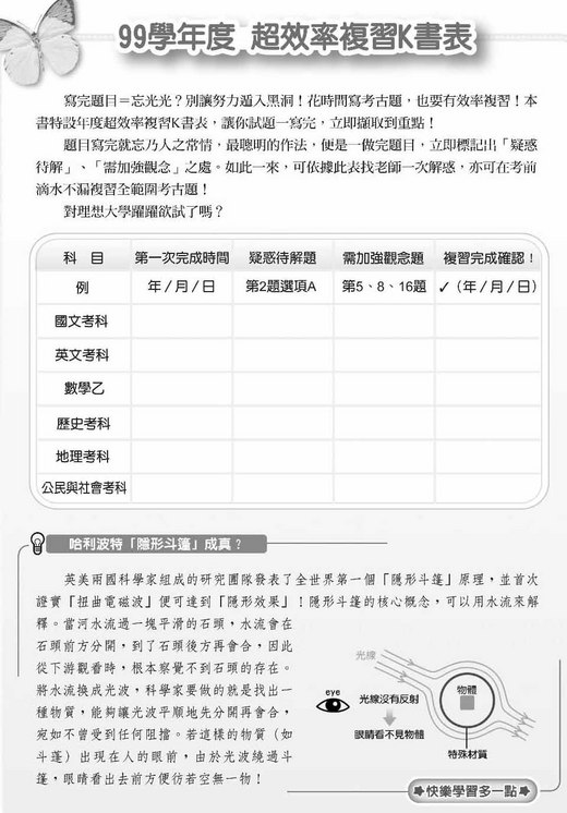
5個年度超效率複習K書表!有利掌握每個年度、每一考科的考古題複習狀況。
適用對象:
1.指考社會組考生
2.想知道如何掌握漫天亂飛的考古題者

你可能會有興趣的文章:



