掛旗禮儀~世界各國都一定是「讓人不讓旗」嗎?進階補充章
(禮賓工作會客室 )
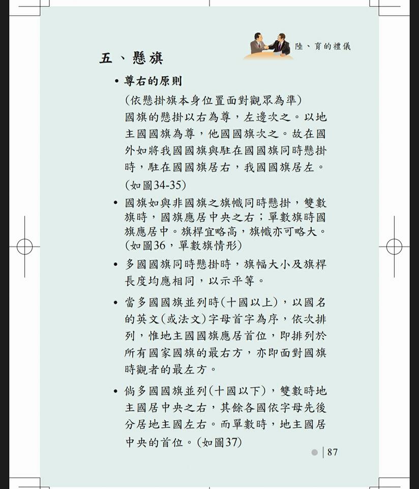
談到國際間的「掛旗禮儀」,作者個人之前曾寫過與本文標題一模一樣的文章發表,後來收錄在著作「現代公商務禮儀」第257頁等相關章節,文中說明在國際間的掛旗實務上,其實存有一些不同的差異,並舉出許多國家正式場合賓主雙方國旗所在左右位置的掛法。而再次討論這個議題的動機,是最近看到了某位退休大使在網頁上對於某張新聞照片中,對中國大陸在官方場合將來訪國國旗置於右方尊位,表示「錯誤」而令人「遺憾」,個人對此就有話說而感到不吐不快了。
在國內對於基本「國際禮儀」的參考資料的官方版本,多是來自外交部發行的「國際禮儀手冊」,其中對於國旗懸掛或放置的位置原則,就面對觀眾的方位
來說(觀眾在台下來看的話,是在觀眾的左方),指出地主國國旗懸掛一律居右方尊位。
‧外交部發行的「外交部出版-有禮走遍天下-國際禮儀手冊」有關掛旗原則

ü 什麼叫做「讓人不讓旗」?
在從事外交工作等專業禮賓從業人員,長久以來就將來訪國與地主國國旗與賓主兩人位置安排的原則,有個術語稱作「讓人不讓旗」。原因是對於來訪主賓尊榮與對人的禮遇之故,而將座位或站立位置安排於右方尊位(以當事人本身的角度來說),而國旗位置的安排則必須我國國旗居右方(flying the flag on its own right),來訪國在左方,這便是所稱的「讓人不讓旗」原則。因為禮遇貴賓「人」可讓於尊位,但是國旗可是國家的象徵與代表,必須維護「尊嚴」與「榮譽」,因此國旗尊位不可讓。
長久以來,對於外交部的「國際禮儀手冊」,各界多奉為圭臬,其中的掛旗禮儀位次安排也不例外,但是否就代表這是放諸四海,世界各國都遵行不悖的原則?恐怕未必!經過作者個人多年來不斷觀察與蒐集國際新聞報導與相關照片,發現所謂「讓人不讓旗」原則,在許多國家卻是不適用的,這在「公商務禮儀」一書中,個人已發表過許多國家、乃至於國際大國在實務上根本是「讓人又讓旗」,之前研究國際間的實際掛旗方式臚列如下,所謂「有圖有真相」,還必須再加上對照片觀察的取材角度、是否經過取景修剪篇幅與,以及確定所在地點都齊全後,才能彙整與統一歸納,避免誤判,終而歸納出一致的掛旗原則:
ü 前提:以右為尊
一、「讓人不讓旗」:地主國旗居右、來訪國旗居左
主人居左、訪賓居右
² 中華民國
2008年10月8日邦交國瓜地馬拉總統科隆來訪

我國對國旗懸掛亦有官方明確規定,例如在內政部「國旗懸掛禮儀網」
http://flag.moi.gov.tw/how.html

即有相關詳細說明,連賓主所處的位子左右都有論及,有興趣的讀者可參閱。
² 美國
韓國前總統李明博訪美國

日本首相安倍晉三訪美國總統川普

² 韓國
菲律賓總統艾奎諾訪韓國總統朴槿惠


菲律賓總統艾奎諾訪韓國總統朴槿惠-簽署聯合備忘錄~
這張就有意思了:兩國總統與身旁國旗立旗是秉持「讓人不讓旗」原則但桌上小國旗卻又相反,何故?作者做過研究,桌上擺放的國旗是屬於「定位」人位子的功能取向,因此跟著人所屬國家來放置。
我國也是依循此項原則。如果再深入考究這方面歷史,我國早先桌上小國旗也是依循「讓人不讓旗」原則:
前總統陳水扁與馬拉威共和國總統莫魯士於本府簽署聯合公報

但在然至第11屆總統任期後期而至第12屆馬總統階段,總統府已改變
桌上立旗排列原則,如下圖所示:
馬前總統與瓜地馬拉共和國總統於總統府簽署聯合公報
² 墨西哥
韓國總統朴槿惠至墨西哥國是訪問

² 瓜地馬拉
2017年1月蔡總統訪瓜地馬拉與瓜國總統莫拉萊斯接受軍禮歡迎
² 菲律賓
日本首相安倍晉三訪菲律賓總統艾奎諾三世
² 印尼
日相安倍晉三訪印尼總統左科‧維多多(Joko Widodo)

² 其他如巴拿馬、多明尼加即其他中南美洲國家皆採「讓人不讓旗」的掛其原則。
二、「讓人也讓旗」:地主國旗與主人皆居左
來訪國旗與訪賓皆居右
² 中國大陸
中國大陸與多米尼克建交
中國大陸與塞內加爾建交
紐西蘭外長麥卡利訪中國大陸

紐西蘭代表團訪中國大陸會談
英國前外長訪中國大陸記者會
² 日本
2013年英國前外交部長William Hague訪問日本與外務大臣岸田文雄召開記者會
2016年3月德國總理梅克爾訪日,當面勸戒日本首相安倍晉三面對歷史的錯誤,真誠道歉和反省(圖/路透社)
如果在非官方場合,在日本亦將當地國國旗置於左方
(取材於民視新聞片段)

² 法國:而且將「歐盟」旗幟置於兩國國旗之中且偏後方
在法國與立陶宛簽署聯合公報
此場引發爭議,因法國人員立陶宛國旗上下顛倒
(請見本部落格文章「法國禮賓官也糊塗」一文:
http://benny881112.pixnet.net/blog/post/237671636-%E6%B3%95%E5%9C%8B%E7%A6%AE%E8%B3%93%E5%AE%98%E4%B9%9F%E7%B3%8A%E5%A1%97)
另法國有關人旗相關位置,作者亦曾與法方權威人士詢問確定
² 沙烏地阿拉伯
英國外長強生訪沙烏地外長

² 印度
2016年11月英國外長梅伊訪印度

英國首相卡麥隆訪印度
² 越南
日本首相安倍晉三訪越南國家主席陳大光(美聯社)
² 馬來西亞
2014年2月16澳洲外長畢夏普訪馬來西亞

三、「人旗皆不讓」:地主國旗與主人皆居右
來訪國旗與訪賓皆居左
² 英國
美國國務卿凱利訪英國外交部前外長哈蒙

2017-01印度總理莫迪訪英國外長強生Boris Johnson

2015-03墨西哥總統Enrique Pena Nieto訪英國與卡麥隆監督下簽署官方公報

其實在作者不斷蒐集資料之時,最讓個人所不解的,是有關於2016年11月間印度總理莫迪訪英國首相卡麥隆時,現場旗與人的位置安排,剛好與英國的多場案例相反,而成了「讓人也讓旗」,在歸納英國掛旗原則的研究上,就不敢驟下斷言,後來終有機會求證英方權威人士,才確定英國掛旗與主人位置皆是居右,莫迪與卡麥隆會見的這場,「純為特例」。
對於作者個人而言,求證求證再求證,是研究的不變信念,再蒐集到了英國對掛旗的原則論述(British Flag Protocol:

由此再佐證在英國掛旗,英國國旗居右是確定的。此外,補充一點:英國國旗上下很容易放顛倒,正確與錯誤範例說明如下,您能夠分辨的出來嗎?

² 加拿大
韓國總統朴槿惠訪加拿大總督大衛約翰斯頓 
² 澳大利亞
以色列總理納坦亞胡訪澳大利亞外長畢曉普

中國大陸外交部長王毅在澳洲坎培拉與澳大利亞外長畢曉普
舉行第四輪外交與戰略對話
作者也蒐集到澳大利亞對掛旗的安排原則
Australian National Flag Protocol:
http://www.australianflag.net.au/index.php?option=com_content&task=section&id=7&Itemid=36


² 紐西蘭
2014年日本首相安倍晉三訪紐西蘭總理


ü 補充:有關於兩國間在三國會見時的掛旗案例
2009年4月在英國倫敦-法國總統薩柯奇德國總理梅克爾記者會
→請注意講台銘牌兩國國旗互換,猶如桌上小國旗的擺放原則

●》》觀察與綜合
對於國際禮儀中的掛旗原則而言,其實存在著「讓人不讓旗」、「讓人也讓旗」以及「人旗皆不讓」三種體系安排,我們不能只憑仗著國內某些出版物與我國規定掛旗使用是「讓人不讓旗」,就以為其他國家皆是如此,只能說是我國採行這項掛旗與賓主位置安排而已,經過本文的例子分析,可以歸納成在國際間有3種掛旗原則:
1、美系:「讓人不讓旗」原則
2、歐系:「讓人也讓旗」原則
3、大英國協系:「人旗皆不讓」原則
再回到撰寫本文的原始初衷,因某位退休大使的貼網所引起的辨正動機。其實,「國際禮儀」可以「簡單學」,卻不能「學簡單」,只隨便憑著一張經過媒體裁切的照片而犯了以偏概全的毛病,甚至產生剛好相反的結論,倘若拿著這錯誤的認知傳授給學習禮儀的大眾,那可就真是罪過了。
※中國大陸王毅在坎培拉與澳大利亞外長畢曉普舉行第四輪外交與戰略對話:此照片是經媒體編輯裁切過後發佈的。如果憑此驟然判斷紐西蘭官方把訪國旗居尊位,而表示錯誤,這豈不令人「遺憾」?
這場合全景其實是這樣的:

那您覺得紐西蘭官方實際上
把雙方國旗擺對了嗎?
- 1樓. 【無★言】雲遊到世界的另一端2017/10/02 08:00確定全世界都以右為尊嗎?或許有人以左為尊,那讓與不讓,就難說了。國際上通行的尊位原則,是以右為尊。中國傳統上「虛左以待」,以左為尊,因此中國大陸內部事務無關涉外,座位安排以左為尊。所謂「國際禮儀」者,總是要大部分的國家通行一致有其接認可的原則,否則「每人一把號,各吹各的調」,那豈不處處是紛爭?倘有某國某地處理涉外事務原則是採「尊左」者,非常樂意分享上來討論。 禮儀司儀職場知識 於 2017/10/02 08:24回覆




