在OM3BC的網頁中找到了一個BCTRAK ,主因是他使用16F628這個IC,
因為我手上有一些,所以就拿來製作.
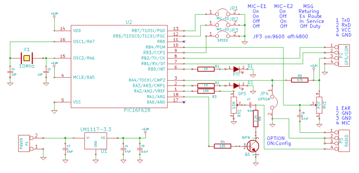
電路圖如下:

從電路圖看到有幾個跟其他Tiny trak不同
1.GPS及電腦Config時可以使用9600及4800的速率來操作及使用.因為現在要找到4800速率的GPS比較少,或要設定比較麻煩,所以有支援9600傳輸速率的GPS可以使用是主因.
2.TxD,RxD原電路使用RS-232時要加上反相電路,相對的使用TTL界面的GPS及Com Port轉出來的界面來說,就不需要轉換一次.
3.MIC-E的狀態訊息可以用開關切換,比較方便.
4.圖中的U2 OPA試驗後直接輸出到C-150的MIC,作用上OK,可以省略.
原圖的Speed設定為11(RB5)腳,試驗過後為9(RB3)腳
基於以上原因,所以電路圖重新繪製如下:

實際完成的成品:


設定:
設定方式:將JP4 Option接上,連接上電腦設定相對ComPort 速率,送入電源,即可使用如超級終端機等軟體設定.
我的設定如下:(僅供參考)
BCTrak V1.7 (c)2011 by OM3BC
Enter TOCALL
>APRS
Enter MYCALL -設定您的呼號及SSID
>BV8SG-7
Enter 1st VIA
>WIDE1-1
Enter 2nd VIA
>WIDE2-1
Enter 3rd VIA
>
Enter HOLDOFF 1-99 -幾秒發送一次
>30
Compressed Report Y/N
>Y
Enter symbol code -
><
Enter tail text (max 60 char. length) -要發送的標示訊息
>BCTrak V1.7
Tail text every n transmission (1-9) -每發送幾次訊息加上標示訊息.
>3
Successful Configuration, adjust busy detect now -調整RV2直到燈亮(可忽略)
然後拔除電源,移除JP4,設定完成
- 1樓.2015/12/17 21:40
不好意思 我想要做一個跟大大一樣的小型追蹤器(要做專題用的)
但那IC跟OPA買不到
然後有些零件不知道是什麼
大大可以幫忙嗎?
IC 網路上很多的,沒使用到OPA喔,GPS也可以使用一般的模組即可 BV8SG 於 2015/12/26 15:08回覆



